logo
CN | EN
CN | EN
Support
Technical support
Position:Home > Support > Technical support >
Technical support
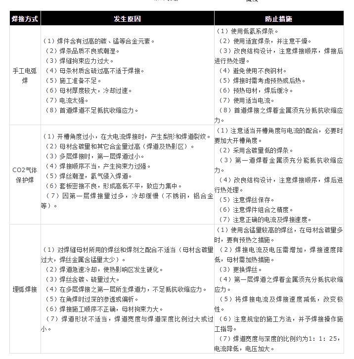
The most complete welding defect cause and treatment method in history must be collected
1、Defect name: stomata

2、Defect name: bite edge

3、Defect name: slag inclusion

4、Defect name: lack of penetration
5、Defect name: crack
6、Defect name: deformation
7、Other welding defects

This article is from "welding technology", "pressure vessel people" root edited and published, reproduced please indicate the source.
Add: Building 2, No. 132, Lane 4483, Jiasong Middle Road, Qingpu District, Shanghai